Nrfr+Shizuku:一键修改SIM卡国家码, 轻松安装Tiktok

众所周知,谷歌商店下载的正规版本Tiktok,是会检测Sim卡信息的,中国大陆的用户是无法注册使用Tiktok,连港区的谷歌账号都无法在搜索下载Tiktok。
如果检测到国内的手机卡,会直接显示网络错误的,如图所示:

Android系统上的App确实有权限这样做,但iOS系统不允许App读取Sim卡信息,所以苹果手机有能下载Tiktok的地区的AppleID即可运行Tiktok。
道高一尺魔高一丈!

为了解决Tiktok识别国内手机卡的问题,解决办法肯定是有的。
修改手机SIM卡的国家编码,就不用拔掉SIM卡了。要修改SIM卡国家编码,一般都通过Xposed、Magisk 来实现。但解锁root的方案太麻烦,实用性太差,对大部分用户来说不现实。
Nrfr+Shizuku即可完美修改Sim卡国家码,解除Tiktok限制,亲测100%有效。
Shizuku: 提供必要的权限支持(adb连接)
Nrfr:修改 SIM 卡国家码为支持的地区(如 JP、US 等)
废话不多说,先看实测效果吧:

成功解除Tiktok地区限制:

另外还有很多人用的Tiktok都是电报群的那个修改版的,也有叫“魔改版”的。
虽然也可以用,登录搜索关注点赞评论基本上都没有问题。

Nrfr是什么?
Nrfr 是一款强大的 SIM 卡国家码修改工具,无需 Root 权限即可修改 SIM 卡国家码。
完全免费、开源代码。完全基于 Android 系统原生 API 实现,不依赖 Xposed、Magisk 等任何第三方框架,仅通过调用系统级接口实现功能。
通过修改国家码,你可以实现很多功能,典型的应用场景有:
🌏 解锁运营商限制,使用更多本地功能
🔓 突破某些区域限制的应用和服务(解除Tiktok、Samsung Health 地区限制)
🛠️ 解决国际漫游时的兼容性问题
🌐 帮助使用海外 SIM 卡获得更好的本地化体验
⚙️ 解决部分应用识别 SIM 卡地区错误的问题
重要的功能特点:
- 一次修改永久生效,重启后保持,所有修改都是可逆的,随时可以还原。
- 仅改变系统对 SIM 卡信息的读取方式,并不是直接修改SIM卡信息。
- 完全在系统层面工作,不会对 SIM 卡本身进行任何修改或造成损坏。
- 如需还原设置,请使用应用内的还原功能。
为了解决这个棘手的问题,我给大家推荐一种不拔卡的方法——使用Shizuku+Nrfr修改国家码即可完美运行Tiktok。
使用的Tiktok版本是41.4.1,支持Android6 – Android15。

实现的原理:就是利用Shizuku来提供特权服务,然后Nrfr才有权限去“间接修改”Sim卡信息(实际上是修改系统读取Sim卡的方式)。
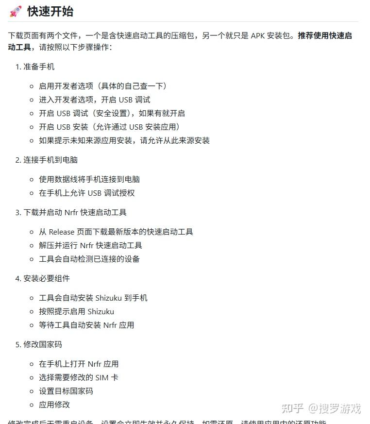
Nrfr使用教程
重点提醒一下:nrfr-快速启动工具不是必须的,你可以完全不用它也行,修改Sim卡信息的是「nrfr-v1.0.3.apk」、「shizuku.apk」这2个安卓App。
Nrfr的安装使用有2种方式:

1、快速启动方法:使用「nrfr-v1.0.3-release」是电脑端的快速启动工具,作用是在电脑直接安装Nrfr、Shizuku这2个App,并快速启动。
2、手动安装启动方法:下载「nrfr-v1.0.3.apk」、「shizuku.apk」这2个App,手动安装,然后启动Shizuku。
下载地址:Shizuku+Nrfr(附实测视频)

建议:如果你是新手,还是直接手动安装吧。
必备条件:使用前必须开启开发者模式,并开启无线调试。
进入设置 > 关于手机(或关于设备),然后连续点击版本号5次(部分设备可能是”内部版本号”)

开启后,将出现”您现在处于开发者模式”的提示。
需改Sim卡信息的步骤中,Nrfr使用最简单,一键修改即可,最关键的的是Shizuku的启动,需要了解安卓adb连接。
如果操作中遇到问题,直接评论吧,看到我会直接回复的,Shizuku的启动确实很容易遇到一些问题。
方法1:快速启动
安卓手机必须开启开发者模式,并打开开发者模式的无线调试。
快速启动的操作步骤:

重要提醒一下,安卓11及以上的系统不需要USB数据线连接,可以使用配对码连接(无线)。
便携版本,点击「nrfr-快速启动工具.exe」即可打开。

打开之后,会使用adb连接到安卓手机。
成功连接之后,就会检测「nrfr」、「shizuku」是否安装。

手机上也要点击确定等操作,成功启动如图所示:

方法2:手动安装启动
一句话解释:使用Nrfr修改Sim卡信息的重要步骤是启动Shizuku。
Shizuku在这里的作用就是提供特权服务。
很多人不了解Adb连接,如果第一次使用Shizuku,启动Shizuku确实有一定难度。
Shizuku启动操作教程视频:
这一点我已经预想到了,在这问题点上如有问题,直接评论,看到我会及时回复的。
为了解决实际问题,这里给大家详细的SHizuku启动教程,手把手的步骤。
先将上面的「Nrfr」、「Shizuku」安装包安装到安卓手机中。
打开Shizuku,点击「配对」,可查看详细的启动流程。

这里总结一下启动Shizuku的3个必要步骤:
1、打开「开发者模式」,并打开「无线调试」
2、如果是小米、红米手机还需要设置通知样式为“原生样式”才能正常输入【配对码】,在通知栏上输入配对码,成功配对才能启动Shizuku。

先点击「使用配对码配对设备」,通知栏才会显示“已找到配对服务”,才可以进行下一步输入“配对码”。

配对成功之后,即显示“Shizuku正在运行”:

3、在Shizuku中给Nrfr授权
选中Nrfr,即可完成授权。
这里必须提醒一下,选中完Nrfr,主页面还是显示“已授权0个应用”。
必须杀掉Shizuku重新进入,即显示“已授权1个应用”

如图所示,接下来就可以使用Nrfr修改Sim卡信息了:

先选择Sim卡,在选择国家码和运营商,选择美国的即可。

修改前后,参照一下:

成功修改Sim卡信息之后,即可完美运行谷歌商店下载的Tiktok版本:

搜索、登录谷歌账号都是正常的:

安全隐私问题
用者2个软件Nrfr、Shizuku是否安全?
这两款软件都开源好多年了,基本不存在任何安全问题,经得起时间的考验。
Shizuku开源地址:
https://github.com/RikkaApps/Shizuku

Github上标星16.2k,足以可见其受欢迎程度。
Nrfr开源地址:
https://github.com/Ackites/Nrfr
目前在Github标星4.5K,知名度肯定小于Shizuku。
Nrfr 仅改变系统对 SIM 卡信息的读取方式,通过调用 Android 系统级 API(CarrierConfigLoader)修改系统内的运营商配置参数,而不是直接修改 SIM 卡。
完全在系统层面工作,不会对 SIM 卡本身进行任何修改或造成损坏。
如有帮助,点赞记录一下吧!
