
《知识驱动开发:用iFlow工作流构建本地知识库》
本文作者:单冲
概述
接触AI编程工具以来,一直思考怎样用知识库解决AI工具不了解业务的问题。传统的RAG知识库只有关键词匹配和被动文档检索功能。
而在实际的编程场景中,需要知识库具备深度语义理解与场景感知能力,为开发者提供更精准、高效且可验证的信息服务。与传统RAG知识库的差别可以用“智能大脑”与“数字图书馆”来类比:前者能主动联想、理解语境并推理,后者仅能被动存储与机械检索。这就是最近大火的Agentic RAG。

在对 AI Coding 工具进行一定的调研后,我尝试用 iFlow CLI 的工作流作为 Agent 驱动,构建本地知识库——iFlow CLI 更加轻量化,扩展性更好,封装、移植、升级会更方便。相比 Claude Code 安全性和成本更有优势。
参考现实世界开发人员的知识获取方式,将知识分成了3层:记忆、文档、代码。

- 代码:实现相对直观,这里不赘述;
- 文档:业务知识分为两类,通识知识与非通识知识。通识知识具有相对稳定性,便于广泛传播和复用;非通识知识则更新频繁、权威性难以确认,需要更严格的验证与持续维护机制。
- 记忆:应该是比文档知识密度更高的结构,知识获取的速度远高于文档和代码,利用 iFlow CLI 的 Memory 功能实现。

文档结构

通识知识:
- 名词术语库:核心概念和业务术语的标准定义
- 核心流程图:关键业务流程和技术流程
- 领域模型库:稳定的数据模型和业务模型
- 接口规范库:API文档和接口标准
- 解决方案历史:经过验证的技术方案和决策依据
非通识知识:
- 需求文档:个人负责的具体需求和分析
- 技术方案:个人设计的技术实现方案
知识循环机制:
在技术方案设计阶段,个人可选择性参考共享层的解决方案历史作为决策支撑;方案交付后,将有价值的经验沉淀回共享层,形成知识的持续更新循环。
这种架构既保证了核心知识的稳定性和一致性,又为个人创新提供了灵活空间,同时通过循环机制实现知识的持续积累和迭代优化。
项目背景
业务需求
评论系统集成用户信用奖励机制。
开发挑战
- 多年迭代积累了大量技术债务
- 技术文档缺失,过时不可信
- 首次接触该代码库,业务理解存在门槛
知识管理体系设计
知识库构建过程
创建工作空间,拉取评论域 3 个核心应用的代码库,构建完整的开发环境。使用 iFlow CLI 作为 AI 引擎,通过读取和分析代码自动提取技术知识,结合我对业务需求的理解,与 AI 协同设计技术方案。同时采用 Obsidian 作为可视化知识管理工具,构建结构化的文档系统形成知识图谱,实现知识的可视化组织和高效检索。

记忆/Rules
记忆是知识库中最核心的组成部分,图谱型知识库是最理想的记忆实现方案,但市面上缺少合适的技术,退而求其次,我选择使用 iFlow CLI 中的 Memory 功能。
iFlow CLI 的/memory机制构建了三级规则体系:User 级全局规则、Project 级项目规则、subAgent 级执行规则。这种分层设计实现了从宏观到微观的精细化管控,其中 subAgent 层提供执行粒度的精确控制,建立了三级管控:用户级(中文指令)、项目级(角色分工)、执行级(精确控制)。
- 没使用记忆vs使用记忆


记忆机制作为知识库的架构。实际应用中需要特别注意信息筛选,避免无限制地向记忆中填充内容,否则会超出大模型的上下文处理能力。
在我的使用策略中,每个需求对应一个独立的工作空间。Project 记忆区专门存储角色分工、文档索引和项目背景等核心信息;而 User 记忆区仅保留一条关键指令:所有回答请使用中文。
多 Agent 角色定义
该项目包含 3 个评论域应用,业务关联度极高。需要 AI 在宏观层面处理跨应用技术分工与架构整合,在微观层面专注单应用深度开发。subAgent 的上下文隔离特性为这种多层次协作提供了理想的技术支撑。

业务流程知识化
业务流程知识提取
作为首次接触该系统的开发者,我通过AI辅助快速理解代码结构和梳理技术细节。AI在功能接口定位和业务流程梳理方面节省了2-3天的人工梳理时间,相当于通过持续绘制架构图、流程图和数据流图来建立清晰的系统认知。这个过程不仅是知识构建,更是我个人对评论系统从陌生到熟悉的学习成长历程。
自定义IFlow工作流,封装知识库的构建过程:


提示词示例:用户评论提交接口文档整理一下,生成一个md文件





通过架构师角色的AI辅助,我能够站在评价域的宏观视角进行思考和学习,使其能够站在评价域的宏观视角进行思考。这种架构层面的分析不会局限于单一应用内部,从而”避免了单应用视角局限,产出全局一致性知识。


# 评论系统功能点综合交互流程图
```mermaid
graph TD
%% 用户角色
User((用户)) --> Client[客户端<br/>移动APP/Web]
%% 评论中心 (amap-aos-appraise-center)
subgraph 评论中心 [amap-aos-appraise-center]
AC_API[API网关]
AC_Controller[Controller层<br/>AppraiseController<br/>ContentEditorController]
AC_Service[Service层<br/>AppraiseCreateAppService<br/>ContentEditorTemplateAppService]
AC_Domain[领域层<br/>AppraiseRoot<br/>Factory工厂]
AC_Integration[集成层<br/>CreditUtil<br/>消息发布]
AC_DB[(数据库)]
Client --> AC_API
AC_API --> AC_Controller
AC_Controller --> AC_Service
AC_Service --> AC_Domain
AC_Domain --> AC_Integration
AC_Integration --> AC_DB
end
%% 审核后台 (poi-cmt-console)
subgraph 审核后台 [poi-cmt-console]
AU_Listener[消息监听]
AU_Controller[Controller层<br/>TaskController]
AU_Service[Service层<br/>ExamineOperateService<br/>TaskPackageDomainService]
AU_Audit[审核处理<br/>TaskAuditRelateDomainService]
AU_Reward[RewardService<br/>奖励服务]
AU_DB[(数据库)]
AC_Integration -- 消息推送 --> AU_Listener
AU_Listener --> AU_Controller
AU_Controller --> AU_Service
AU_Service --> AU_Audit
AU_Audit --> AU_Reward
AU_Service --> AU_DB
AU_Audit --> AU_DB
AU_Reward --> AU_DB
end
%% 评论消费中心 (martian-sns-comment)
subgraph 评论消费中心 [martian-sns-comment]
CC_Listener[消息监听]
CC_API[API接口<br/>UgcCommentIFaceImpl]
CC_Service[Service层<br/>UgcCommentService<br/>UserCreditService]
CC_DB[(数据库/缓存)]
AC_Integration -- 消息推送 --> CC_Listener
Client --> CC_API
CC_API --> CC_Service
CC_Service --> CC_DB
end
%% 外部系统
subgraph 外部系统
C1_API[C1接口<br/>用户信用服务]
Taobao_API[淘宝奖励接口]
MQ[消息队列]
Cache[(Redis缓存)]
end
%% 功能点交互连接
AC_Service -->|调用| C1_API
AC_Integration -->|推送| MQ
AU_Audit -->|调用| C1_API
AU_Reward -->|回调| C1_API
AU_Reward -->|调用| Taobao_API
CC_Service -->|调用| C1_API
AC_Service --> Cache
CC_Service --> Cache
AU_Service --> Cache
%% 审核员角色
Auditor((审核员)) --> AU_Controller
%% 数据流向
AC_DB <--> AU_DB
AC_DB <--> CC_DB
AU_DB <--> CC_DB
style User fill:#FFE4C4,stroke:#333
style Auditor fill:#FFE4C4,stroke:#333
style Client fill:#87CEEB,stroke:#333
style 评论中心 fill:#98FB98,stroke:#333
style 审核后台 fill:#98FB98,stroke:#333
style 评论消费中心 fill:#98FB98,stroke:#333
style C1_API fill:#DDA0DD,stroke:#333
style API fill:#DDA0DD,stroke:#333
style MQ fill:#FFB6C1,stroke:#333
style Cache fill:#DDA0DD,stroke:#333
classDef user fill:#FFE4C4,stroke:#333
classDef client fill:#87CEEB,stroke:#333
classDef service fill:#98FB98,stroke:#333
classDef external fill:#DDA0DD,stroke:#333
classDef middleware fill:#FFB6C1,stroke:#333
class User,Auditor user
class Client client
class 评论中心,审核后台,评论消费中心 service
class C1_API,Taobao_API,Cache external
class MQ middleware
```
## 功能点详细交互流程
### 功能点1: 编辑器模板下发 + 用户信用等级获取
```mermaid
sequenceDiagram
participant U as 用户
participant C as 客户端
participant AC as 评论中心
participant C1 as C1接口(用户信用)
participant CC as 评论消费中心
U->>C: 请求编辑器模板
C->>AC: HTTP请求 /editor/template
AC->>AC: ContentEditorController接收请求
AC->>AC: ContentEditorTemplateAppService处理
AC->>AC: CreditModuleCreator构建模块
AC->>C1: 调用getCreditAuthInfo()
C1-->>AC: 返回用户信用等级
AC->>AC: 将用户信用信息加入编辑器数据
AC-->>C: 返回编辑器模板(含用户信用)
C-->>U: 展示编辑器(显示用户信用等级)
```
### 功能点2: 笔记创建提交 + 是否同意参数
```mermaid
sequenceDiagram
participant U as 用户
participant C as 客户端
participant AC as 评论中心
participant MQ as 消息队列
participant AU as 审核后台
U->>C: 提交笔记(含同意授权)
C->>AC: HTTP请求 /note/create
AC->>AC: AppraiseController接收
AC->>AC: AppraiseMapNoteAppService.createAppraiseInner()
AC->>AC: 参数校验(检查是否同意授权)
AC->>AC: AppraiseRoot.create4Xdb()保存数据库
AC->>AC: AppraiseRoot.sendAddMsgEvent()发送消息
AC->>MQ: 推送审核消息
MQ->>AU: 消息投递
AU->>AU: TaskController接收消息
AU-->>C: 返回创建成功
C-->>U: 提示创建成功
```
### 功能点3: 笔记送审 + 用户等级信息
```mermaid
sequenceDiagram
participant AC as 评论中心
participant MQ as 消息队列
participant AU as 审核后台
participant C1 as C1接口(用户等级)
AC->>MQ: 推送审核消息(含基础评论信息)
MQ->>AU: 消息投递
AU->>AU: TaskController处理消息
AU->>AU: ExamineOperateService.preProcess()
AU->>C1: 调用getUserLevel(userId)
C1-->>AU: 返回用户等级信息
AU->>AU: 将用户等级信息添加到审核任务
AU->>AU: TaskPackageDomainService.createTask()
AU->>AU: 生成完整的审核任务(含用户等级)
```
### 功能点4: 审核后台进审 + 用户等级和奖励信息
```mermaid
sequenceDiagram
participant Auditor as 审核员
participant AU as 审核后台
participant AU_DB as 审核数据库
Auditor->>AU: 登录审核系统
Auditor->>AU: 拉取审核任务 /task/pull
AU->>AU: TaskController.taskPull()
AU->>AU_DB: 查询待审核任务
AU_DB-->>AU: 返回任务列表(含用户等级、奖励信息)
AU-->>Auditor: 返回审核任务(展示用户等级)
Auditor->>AU: 执行审核 /task/operate
AU->>AU: TaskAuditRelateDomainService.process()
AU->>AU_DB: 更新审核状态和奖励信息
```
### 功能点5: 奖励发放回调 + 完成状态 + 通知
```mermaid
sequenceDiagram
participant AU as 审核后台
participant RS as RewardService
participant C1 as C1接口(奖励回调)
participant U as 用户
AU->>RS: 触发奖励发放
RS->>RS: handleRewardCallback()
RS->>C1: HTTP回调 /reward/callback
C1->>C1: 处理奖励发放逻辑
C1-->>RS: 返回发放结果
RS->>RS: 更新奖励状态=完成
RS->>RS: 记录奖励日志
RS->>U: 发送奖励通知(短信/推送)
```
### 功能点6: 质量分后奖励 + 淘宝接口 + 进行中状态
```mermaid
sequenceDiagram
participant AU as 审核后台
participant RS as RewardService
participant TB as 淘宝奖励接口
AU->>AU: 评论质量分评估完成
AU->>RS: 触发质量奖励 processQualityReward()
RS->>RS: prepareRewardData()
RS->>TB: 调用淘宝奖励接口 /api/reward/send
TB->>TB: 处理奖励发放
TB-->>RS: 返回处理结果
RS->>RS: 更新奖励状态=进行中
RS->>RS: 记录发放流水
```
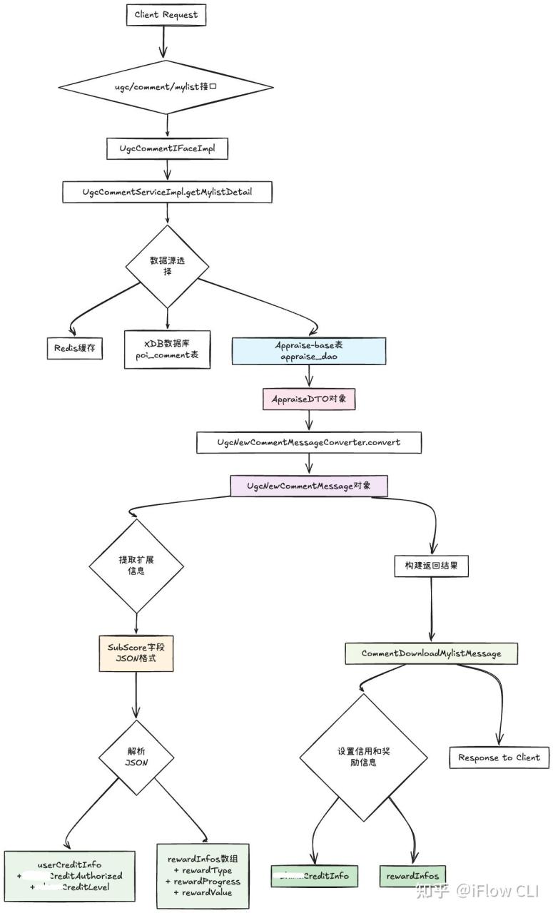
### 功能点7: POI详情页我的评论 + 用户奖励状态
```mermaid
sequenceDiagram
participant U as 用户
participant C as 客户端
participant CC as 评论消费中心
participant CC_DB as 数据库
U->>C: 请求POI详情页我的评论
C->>CC: HTTP请求 /comment/mylist
CC->>CC: UgcCommentIFaceImpl.myCommentList()
CC->>CC_DB: 查询评论数据
CC_DB-->>CC: 返回评论基础信息
CC->>CC: UgcCommentService.processCommentList()
CC->>CC: 从缓存/数据库获取用户奖励状态
CC-->>C: 返回完整评论数据(含奖励状态)
C-->>U: 展示我的评论(显示奖励状态)
```
### 功能点8: 我的评论页个人信息 + 用户等级
```mermaid
sequenceDiagram
participant U as 用户
participant C as 客户端
participant CC as 评论消费中心
participant C1 as C1接口(用户等级)
U->>C: 请求我的评论页个人信息
C->>CC: HTTP请求 /user/info
CC->>CC: UgcCommentIFaceImpl.getUserInfo()
CC->>CC: UserCreditService.getUserCreditInfo()
CC->>C1: 调用C1接口获取用户等级
C1-->>CC: 返回用户等级信息
CC->>CC: 组装用户个人信息
CC-->>C: 返回个人信息(含用户等级)
C-->>U: 展示个人信息(显示用户等级)
```
### 功能点9: 已评价列表 + 奖励信息
```mermaid
sequenceDiagram
participant U as 用户
participant C as 客户端
participant CC as 评论消费中心
participant CC_DB as 数据库
U->>C: 请求已评价列表
C->>CC: HTTP请求 /comment/commented_list
CC->>CC: UgcCommentIFaceImpl.commentedList()
CC->>CC_DB: 查询用户已评价列表
CC_DB-->>CC: 返回评论列表数据
CC->>CC: UgcCommentService.enrichCommentData()
CC->>CC: 从数据库获取每条评论的奖励信息
CC->>CC: 组装完整评论列表
CC-->>C: 返回已评价列表(含奖励信息)
C-->>U: 展示已评价列表(显示奖励信息)
```
## 数据模型增强交互
### UgcNewCommentMessage增强字段使用
```mermaid
graph LR
A[AppraiseDTO] --> B[UgcNewCommentMessageConverter]
B --> C[UgcNewCommentMessage<br/>增强字段]
C --> D[直接存储<br/>避免JSON解析]
D --> E[性能优化]
subgraph 增强字段
F[creditAuthorized<br/>用户信用授权状态]
G[creditLevel<br/>用户信用等级]
H[rewardInfos<br/>奖励信息列表]
end
C --> F
C --> G
C --> H
```
## 系统间数据流转
### 核心数据结构
```mermaid
graph TD
subgraph 评论中心数据
AC_Data[AppraiseDTO<br/>评论数据DTO]
AC_Extra[ExtraInfo<br/>扩展信息JSON]
end
subgraph 消费中心数据
CC_Data[UgcNewCommentMessage<br/>增强字段模型]
CC_Fields[直接字段存储<br/>creditAuthorized<br/>creditLevel<br/>rewardInfos]
end
subgraph 数据库存储
DB_Record[评论记录<br/>包含所有信息]
end
AC_Data -->|转换| CC_Data
AC_Extra -->|解析| CC_Fields
CC_Data -->|持久化| DB_Record
CC_Fields -->|存储| DB_Record
```
## 错误处理与补偿机制
### 异常流程处理
```mermaid
graph TD
A[正常流程] --> B[接口调用]
B --> C{调用成功?}
C -->|是| D[继续处理]
C -->|否| E[记录错误日志]
E --> F[触发补偿机制]
F --> G[重试策略]
G --> H[最大重试次数?}
H -->|未达到| B
H -->|达到| I[人工干预]
subgraph 补偿机制
J[消息队列重试]
K[定时任务补偿]
L[告警通知]
end
F --> J
F --> K
F --> L
```
## 监控指标
### 关键性能指标(KPIs)
```mermaid
graph TD
subgraph 性能指标
A[接口响应时间<br/><200ms]
B[系统可用性<br/>>99.9%]
C[并发处理能力<br/>>1000QPS]
end
subgraph 业务指标
D[评论创建成功率<br/>>99.5%]
E[审核处理时效<br/><24小时]
F[奖励发放准确率<br/>>99.9%]
end
subgraph 用户体验指标
G[编辑器加载时间<br/><1秒]
H[评论展示延迟<br/><100ms]
I[奖励通知及时性<br/><5分钟]
end
```
这个综合流程图展示了评论系统中所有功能点的详细交互关系,包括数据流向、接口调用、异常处理等方面,为系统的理解和维护提供了全面的视图。
技术接口知识沉淀
以接口文档示例.md为模版,编写一下内容编辑器模板接口文档

可视化知识构建
为评论系统需求创建集成工作空间,统一管理相关代码仓库。基于集中式文档架构,配合Obsidian可视化平台,建立可操作的知识管理流程,通过信息聚合与图形化展示的有机结合,实现整体效能的显著提升。




知识应用实践
AI 协作开发全流程
需求分析阶段:我提出业务需求,AI快速定位关键接口并梳理完整业务流程。
方案设计阶段:双方深度讨论技术架构,确定最优实现路径后,AI承担核心代码开发。
质量保障阶段:通过代码审查确保质量,AI同步生成详细的接口文档。
测试优化阶段:我负责系统部署与全面测试,AI协助问题诊断与解决方案制定。
交付阶段:经多轮迭代优化,系统稳定运行,业务需求全面达成,输出完整项目文档。

需求分析阶段
初次接触评论业务,PRD串讲帮助我理解了基本需求。尽管开发经验让我能识别技术改动点,但期望AI仅凭PRD就能输出成熟技术方案并不切实际。
方案设计阶段
在AI架构师的协助下,逐步深入理解评论域业务逻辑,建立了更全面的认知。基于对需求的深刻理解,通过与架构师的多轮深入讨论,最终形成了一套完整的技术解决方案。在整个方案设计过程中,我新增了12个核心接口文档,完善了5个关键业务流程知识库中的相关内容,确保技术方案与业务需求的完美契合。
开发实施阶段
由 iFlow CLI 读取知识库生成各功能点的提示词,再进行开发。
## 核心需求
**编辑器模板下发功能**:在编辑器模版的高级配置中,根据用户信用开通状态,条件性显示"评价计入用户信用评分"开关。
## 技术实现要点
1. **下游接口调用**:需要调用用户信用接口获取用户开通状态
2. **条件渲染**:基于接口返回结果决定是否显示开关
3. **位置**:编辑器模板的高级配置区域
## 核心实现逻辑
用户请求编辑器模板
↓
调用用户信用状态接口
↓
判断用户是否开通用户信用
↓
如果开通:显示"评价计入用户信用评分"开关
如果未开通:不显示该开关
提示词工程的三要素框架:
- 角色(Role):通过专业身份设定激活模型的特定能力参数
- 背景(Context):提供充分的上下文信息引导模型推理方向
- 任务(Task):明确具体的执行目标和输出要求
当模型理解偏差时,重点检查这三个维度的完整性和准确性,就像这样:
我在自测,发现了一个问题,访问编辑器接口的时候,不管我传什么uid。都能返回用户信用开关模块。请评论中心的开发人员帮我排查一下
开发人员agent,都检查一下自己的应用,看看获取用户信用授权信息的接口有没有类似的用法问题

测试验证阶段
基于知识库生成测试清单
让架构师帮我生成测试清单,然后我来部署代码后手动测试。
# 用户信用集成项目 - 按业务流程测试清单
> **项目**: credit-integration
> **创建时间**: 2025-08-28
> **状态**: 待测试
> **测试策略**: 按评论业务流程顺序测试,确保数据流转逻辑正确
## 📋 按业务流程顺序的测试清单
### 阶段一:评论创建前 - 用户信息获取
#### 1. 编辑器模板接口 【已完成】
**业务流程**: 用户打开编辑器 → 获取模板 → 显示用户信用信息
**接口类型**: HSF服务
**服务**: `xxxxxx.IContentEditorTemplateService:1.0.0`
**方法**: `getTemplate`
**测试状态**: ✅ 已完成
**测试结果**: 用户信用模块配置正确,显示逻辑已修复,NPE问题已解决
**测试数据**: uid=11111, poiId=111111
**修复内容**:
- 添加了creditRpcService的null检查
- 增加了异常处理机制
- 保持了代码整洁性,数据类型保持Integer
#### 2. 接口 - 用户信用查询 【高优先级】
**业务流程**: 编辑器模板 → 调用C1接口 → 获取用户信用等级
**接口类型**: HTTP POST
**第三方服务**: 用户信用C1接口
**URL**: `/ws/ple/inner/auth/info`
**测试场景**:
- 用户信用分查询
- 信用等级判断逻辑(canAuth=1/0)
- 用户权限验证
- 异常情况处理(超时、错误响应)
**测试数据**:
```json
{
"uid": "47574572",
"channel": "amap7a",
"alipayId": "",
"sign": ""
}
```
### 阶段二:评论创建与提交
#### 3. 评论提交接口 【高优先级】
**业务流程**: 用户填写评论 → 提交评论 → 包含用户信用授权状态
**接口类型**: HSF服务
**服务**: `xxxxx.IContentHsfService`
**方法**: `createContent`
**测试场景**:
- 评论创建基础功能
- 用户信用授权参数传递(creditAuthorized=true/false)
- 参数校验和错误处理
- 数据库存储验证
**测试数据**:
```json
{
"uid": "47574572",
"poiId": "B0FFFS3TDD",
"content": "测试评论内容",
"images": [],
"creditAuthorized": true,
"score": 5
}
```
#### 4. 消息推送验证 【中优先级】
**业务流程**: 评论提交成功 → 发送审核消息 → 消息格式正确
**接口类型**: 消息队列
**服务**: 消息监听
**测试场景**:
- 消息格式验证(包含用户信用字段)
- 消息投递成功率
- 消息重试机制
### 阶段三:审核流程处理
#### 5. 审核任务创建接口 【高优先级】
**业务流程**: 收到评论消息 → 创建审核任务 → 包含用户信用信息
**接口类型**: HTTP RESTful
**服务**: `xxxx`
**路径**: `/task/create`
**方法**: `POST`
**测试场景**:
- 审核任务创建
- 用户信用信息入库
- 任务状态管理
#### 6. 审核员获取任务接口 【中优先级】
**业务流程**: 审核员登录 → 拉取审核任务 → 显示用户信用等级
**接口类型**: HTTP RESTful
**服务**: `xxxx`
**路径**: `/task/pull`
**方法**: `GET`
**测试场景**:
- 任务列表返回用户信用信息
- 审核界面显示正确
### 阶段四:奖励发放流程
#### 7. 奖励回调接口 【高优先级】
**业务流程**: 审核通过 → 触发奖励 → 回调C1接口
**接口类型**: HTTP RESTful
**控制器**: `RewardCallbackController`
**路径**: `/api/reward/callback`
**方法**: `POST`
**测试场景**:
- 奖励发放回调
- 参数校验(commentNo、signId必填)
- 签名验证
- 重复请求处理
- 异常错误码返回
**测试数据**:
```json
{
"commentNo": "111111",
"signId": "test_sign_id_123",
"rewardType": "credit",
"amount": "30%"
}
```
#### 8. 奖励状态更新接口 【中优先级】
**业务流程**: 奖励回调成功 → 更新奖励状态 → 记录发放日志
**接口类型**: 内部服务调用
**测试场景**:
- 奖励状态正确更新(进行中→完成)
- 发放日志记录完整
- 异常状态处理
### 阶段五:评论展示与查询
#### 9. POI详情页我的评论接口 【中优先级】
**业务流程**: 用户查看POI详情 → 查询我的评论 → 显示奖励状态
**接口类型**: HTTP RESTful
**服务**: `xxxxxt`
**类**: `UgcCommentIFaceImpl`
**路径**: `/ugc/comment/mylist`
**测试场景**:
- 查询用户在POI下的评论
- 验证返回结果包含用户信用奖励信息
- 验证奖励信息字段完整性
#### 10. 我的评论页个人信息接口 【中优先级】
**业务流程**: 用户查看个人主页 → 获取个人信息 → 显示信用等级
**接口类型**: HTTP RESTful
**服务**: `martian-sns-comment`
**类**: `UgcCommentIFaceImpl`
**路径**: `/user/info`
**测试场景**:
- 获取用户个人信息
- 验证用户信用等级信息显示
- 验证C1接口调用结果缓存
#### 11. 已评价列表接口 【低优先级】
**业务流程**: 用户查看历史评价 → 获取评价列表 → 显示奖励信息
**接口类型**: HTTP RESTful
**服务**: `xxxxx`
**类**: `UgcCommentIFaceImpl`
**路径**: `/comment/commented_list`
**测试场景**:
- 获取用户已评价列表
- 验证用户信用和奖励信息字段
- 验证数据库存储的奖励状态
---
## 🎯 测试建议
### 测试优先级
1. **高优先级**: 接口用户信用查询 + 奖励回调接口(核心业务流程)
2. **中优先级**: POI详情页我的评论接口 + 个人信息接口(集成验证)
3. **低优先级**: 已评价列表接口(辅助功能)
### 测试环境
- **预发环境**:
- **HSF控制台**:
- **测试用户**:
### 关键测试数据
- **用户ID**:
- **评论单号**:
- **POI ID**:
- **渠道**:
---
## 📝 测试记录模板
```markdown
### 接口名称测试记录
**测试时间**: YYYY-MM-DD HH:mm:ss
**测试人员**: [姓名]
**测试环境**: pre
#### 测试用例1: [场景描述]
**请求参数**:
```json
{
// 请求参数
}
```
**响应结果**:
```json
{
// 响应结果
}
```
**测试结论**: ✅通过 / ❌失败
**备注**: [异常说明或补充信息]
```
---
## 🔗 相关文档
- [用户信用集成测试操作指南](./用户信用集成测试操作指南.md)
- [评论系统集成测试总览](./评论系统集成测试总览.md)
- [编辑器模板接口测试指南](./编辑器模板接口测试指南.md)
- [编辑器模板接口自测记录](./编辑器模板接口自测记录.md)
---
**说明**: 请按优先级顺序逐个完成接口测试,每完成一个接口测试后,请在对应接口前标记 ✅ 并更新测试状态。
总结
作为典型的上下文工程,绝大多数 AI 编程工具中的规则、文档、记忆模块、提示词工程乃至 MCP 等功能,本质上都在解决同一问题:如何为大模型提供高质量的上下文。
