跳转到内容

读者文摘

又一个WordPress站点

发明Python口诀的人,简直就是天才

发明Python口诀的人,简直就是天才
  • 发表于: 2026年1月4日 2026年1月4日
  • 分类: 未分类

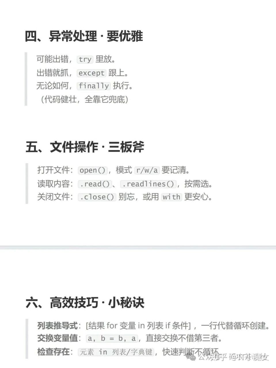
一句心法:
先理解,后记忆;多动手,口诀才能变成本能。
把这些口诀存下来,写代码卡住时看一眼,思路瞬间就通了!🚀

文章导航

前一页 上一篇: 币圈有什么稳健的致富之路?
后一页 下一篇: 推荐一本你至今都难以忘怀的书籍(鸡汤除外)?

admin

2581RSS订阅

搜索

搜索:

近期文章

  • 个人开发者“接私活”降维打击:我是如何用 Nuct + Cursor 快速交付项目的
  • OpenClaw 六大开源替代方案深度对比
  • 3分钟搞定!AntiGravity无需TUN模式配置,免费使用Gemini和Claude顶级模型
  • 阿里开源桌面 Agent 工具「 CoPaw 」上线,可二次开发自定义模型,意味着什么?有哪些新亮点?
  • 单链接赚了6w+!小红书卖手抄报线稿,操作简单,AI直接一键生成(附详细教程)

近期评论

    归档

    • 2026 年 3 月
    • 2026 年 2 月
    • 2026 年 1 月
    • 2025 年 12 月
    • 2025 年 11 月
    • 2025 年 10 月
    • 2025 年 9 月
    • 2025 年 8 月
    • 2025 年 7 月
    • 2025 年 6 月
    • 2025 年 5 月
    • 2025 年 4 月
    • 2025 年 3 月
    • 2025 年 2 月
    • 2025 年 1 月
    • 2024 年 12 月
    • 2024 年 11 月
    • 2024 年 10 月
    • 2024 年 9 月
    • 2024 年 8 月
    • 2024 年 7 月
    • 2024 年 6 月
    • 2024 年 5 月
    • 2024 年 4 月
    • 2024 年 3 月
    • 2024 年 2 月
    • 2024 年 1 月
    • 2023 年 11 月
    • 2023 年 10 月
    • 2023 年 9 月
    • 2023 年 8 月
    • 2023 年 7 月
    • 2023 年 6 月
    • 2023 年 5 月
    • 2023 年 4 月
    • 2023 年 3 月
    • 2023 年 2 月
    • 2023 年 1 月
    • 2022 年 12 月
    • 2022 年 11 月
    • 2022 年 10 月
    • 2022 年 9 月
    • 2022 年 8 月
    • 2022 年 7 月
    • 2022 年 6 月
    • 2022 年 5 月
    • 2022 年 4 月
    • 2022 年 3 月
    • 2022 年 2 月
    • 2022 年 1 月
    • 2021 年 12 月
    • 2021 年 11 月
    • 2021 年 10 月
    • 2021 年 9 月
    • 2021 年 8 月
    • 2021 年 7 月
    • 2021 年 6 月
    • 2021 年 5 月
    • 2021 年 4 月
    • 2021 年 3 月
    • 2021 年 2 月
    • 2021 年 1 月
    • 2020 年 12 月
    • 2020 年 10 月
    • 2020 年 9 月
    • 2020 年 8 月
    • 2020 年 7 月
    • 2020 年 6 月
    • 2020 年 5 月
    • 2020 年 4 月
    • 2020 年 1 月
    • 2019 年 12 月
    • 2019 年 11 月
    • 2019 年 10 月
    • 2019 年 9 月
    • 2019 年 8 月
    • 2019 年 7 月
    • 2019 年 6 月

    分类

    • python
    • 名人
    • 工具
    • 方案
    • 未分类

    其他操作

    • 登录
    • 条目 feed
    • 评论 feed
    • WordPress.org

    © 2026  读者文摘. 由 WordPress 强力驱动. WordStar, 主题由Linesh Jose提供